「お客様の声③」解体工事をさせて頂いたお客様から「評価」をして頂きました!|奈良の解体工事UK工業

【「お客様の声③」解体工事をさせて頂いたお客様から「評価」をして頂きました!|奈良の解体工事UK工業】
皆様こんにちは!
奈良で解体工事を行っているUK工業株式会社です。
当社は『美しく、きれいな解体』をモットーに、美しい仕上がりの解体工事を行うことを日々心掛けております!
奈良の解体業者選びは是非、UK工業株式会社におまかせください(^^♪
さて、今回のブログは、【「お客様の声③」解体工事をさせて頂いたお客様から「評価」をして頂きました!|奈良の解体工事UK工業】と題し、
お問い合わせから解体工事完了まで期間までのお客様の「評価」をご紹介しています。(^^)
奈良県全域、特に奈良市や周辺エリアの生駒市、大和郡山市、天理市方面、磯城郡、桜井市、橿原市方面、大和高田市や香芝市方面、
京都府では、木津川市、相楽郡精華町、京田辺市などの奈良県周辺の地域で、
空き家や家の解体を検討されている方は、是非参考にしてください。
目次
- ○ UK工業株式会社の「公式LINE」で気軽に相談!
- ○ お客様のお声は?お問い合わせから解体工事完了までの期間をお客様に評価して頂きました!
- ・奈良県橿原市:M.Y様より
- ・奈良県奈良市:K.O様より
- ・奈良県橿原市:S.Y様より
- ・奈良県奈良市:M.N様より
- ・奈良県奈良市:H.I様より
- ・奈良県奈良市:S.Y様より
- ○ 終わりに
- ○ この記事を書いた人
UK工業株式会社の「公式LINE」で気軽に相談!

UK工業株式会社では、公式LINEから気軽に何でも相談ができます。
解体工事に関することなら、どんなことでも相談可能!
解体を検討されている方は、是非ご利用ください!
お客様のお声は?お問い合わせから解体工事完了までの期間をお客様に評価して頂きました!

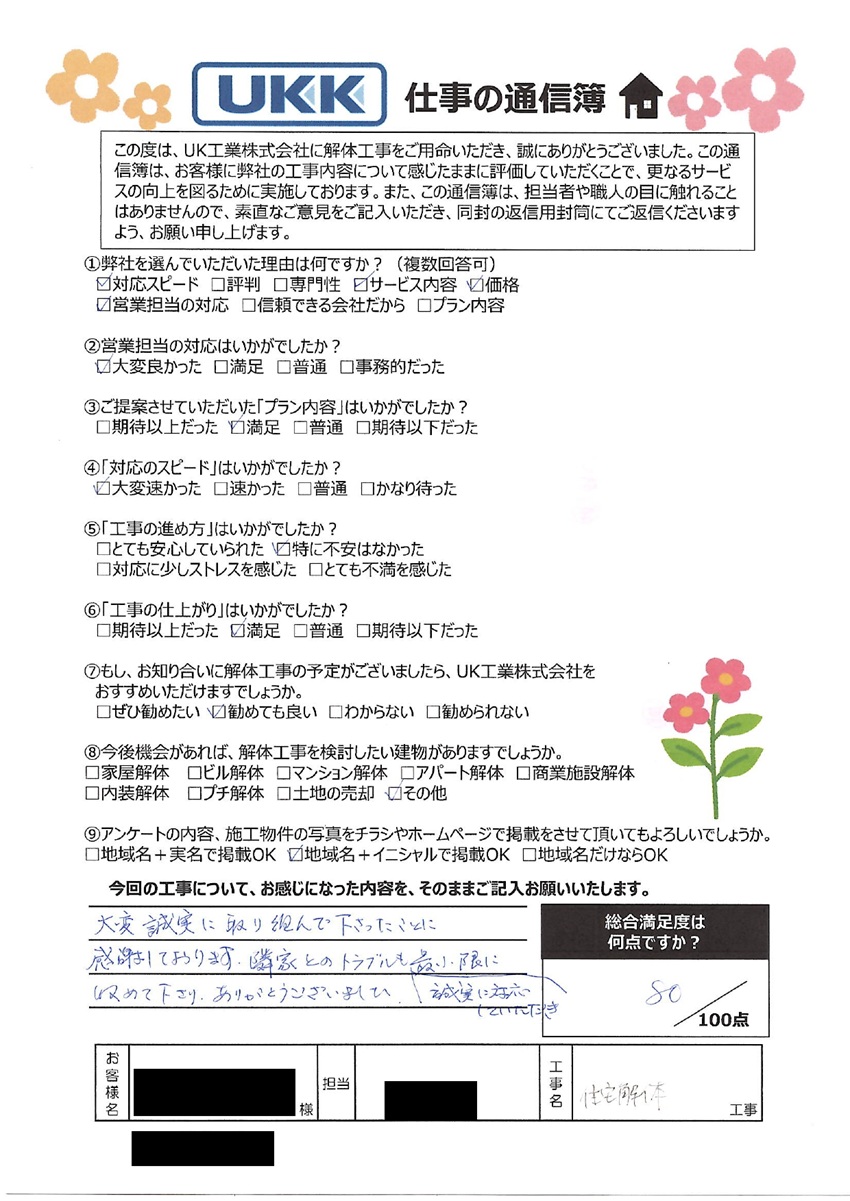
UK工業株式会社では、お依頼頂いたお客様に「仕事の通信簿」という用紙を使って、お客様が本音で評価をして下さるよう、ご協力を頂いております。
常にお客様の評価を真摯に受け止め、100点満点の評価が頂けるよう日々精進しております。
工事を依頼して下さったお客様、また完工時に通信簿の評価までご協力をして下さったお客様、誠にありがとうございました。
★★★解体の無料相談・お見積りをご希望の方はこちらから ↓ ↓ ↓
奈良県橿原市:M.Y様より

【住宅解体撤去工事】
◆工事期間:25日間
奈良県奈良市:K.O様より

【減築解体撤去工事】
◆工事期間:11日間
奈良県橿原市:S.Y様より

【土手植栽撤去・フェンス設置工事】
◆工事期間:2日間
奈良県奈良市:M.N様より

【農地小屋解体撤去工事】
◆工事期間:2日間
奈良県奈良市:H.I様より

【プレハブ解体撤去工事】
◆工事期間:2日間
奈良県奈良市:S.Y様より

【門屋解体撤去・門扉設置工事】
◆工事期間:3日間
終わりに

今回のブログは、【「お客様の声③」解体工事をさせて頂いたお客様から「評価」をして頂きました!|奈良の解体工事UK工業】と題し、
お問い合わせから解体工事完了まで期間までのお客様の「評価」をご紹介しています。(^^)
奈良県全域、特に奈良市や周辺エリアの生駒市、大和郡山市、天理市方面、磯城郡、桜井市、橿原市方面、大和高田市や香芝市方面、
京都府では、木津川市、相楽郡精華町、京田辺市などの奈良県周辺の地域で、
空き家や家の解体を検討されている方は、是非参考にしてください。(●'◡'●)
たくさん方々から弊社を評価して頂き、常に100点満点以上の評価を頂けるよう、日々邁進してまいります。
奈良の解体業者:UK工業株式会社では、解体に伴う様々なお困りごとの相談を承っております。
また、旗竿地や極端に狭い道に隣接する建物の解体、空き家の解体による再生など、
社会が重視する「循環化」と「サステイナブル」に貢献しております!
UK工業株式会社では、他にもアスベスト(石綿)含む建物解体、空き家の撤去解体など、様々な解体を承っております(*^_^*)
奈良の解体業者:UK工業株式会社は、「美しく綺麗な解体工事」をモットーにあらゆる解体工事に対応しておりますので、
奈良の解体業者選びには、是非、UK工業株式会社をお選びください!
★★★解体の無料相談・お見積りをご希望の方はこちらから ↓ ↓ ↓
この記事を書いた人



